블렌더 습작일지 Day1
핀터레스트에서 '3D'를 검색해 맘에 드는 이미지를 하나 골라 따라 만들어보았다. 레퍼런스 이미지는 포스트 가장 아래에 링크를 남겨놓았다. 특정 기능을 구현하기까지의 과정과 그것을 활용한 하나의 장면을 함께 포스트 하는 방향으로 습작일지를 제작해 본다. 이번 포스트에서 간단히 정리하고자 하는 것은 하나의 오브젝트를 복사해 둥글게 정렬하는 기능이다. 복사를 통해 오브젝트를 정렬하는 기능은 Modifier - Array가 수행한다. 과정은 아래와 같다.
하나의 오브젝트를 만들어, Modifier 탭에 들어가 Array를 추가해준다. Array의 디폴트 값은 위와 같은데 아래와 같이 적용해준다.
위와 같이 적용하면 Array가 적용되지 않은 것처럼 보이는데, Array의 기준이 거리가 아닌 특정 오브젝트 기준으로 바뀌었으며, 아직 특정 오브젝트를 지정해주지 않았기에 Array 기능이 켜져 있으나 어떤 적용도 일어나지 않은 것이 맞는 상황이다. 이제 둥글게 복사해 정렬하기 위해 두 가지 세팅을 해줄 필요가 있다. 하나는 Array 시키고자 하는 오브젝트의 원점을 바꾸는 것이다.
왼쪽 큐브는 회전을 할 때 큐브의 중심점을 기준으로 회전-크기-이동을 조절하지만 오른쪽 큐브는 Y축으로 밀고 원점을 글로벌 기준 0,0,0으로 맞춰 그 지점을 기준으로 회전-크기-이동이 조절된다.
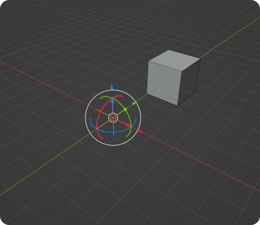
이제 오브젝트의 원점을 조정했으니 나머지 하나인 Array의 기준을 설정해 준다. 아래와 같이 Empty 오브젝트를 하나 추가해서 Array 오브젝트 오프셋에 적용한다.
Array 할 오브젝트의 원점도 조정했고, Array의 오브젝트 오프셋 설정까지 되었다면, 이제 오브젝트 오프셋 - Empty 오브젝트의 회전값을 조절한다. 겹쳐있던 복사본들이 둥글게 정렬된다.
0에서 30으로 조절하니 다음과 같이 되었다. Array 개수와 Empty 오브젝트의 회전값을 조절하면 Radial Array를 완성할 수 있다.
Array의 개수를 36개, Empty 오브젝트의 각도를 10으로 하고, 큐브의 면을 나눈 후 Subdivision 값을 주어 둥글게 변형하였다. 에디터 모드에서 점, 선, 면의 거리를 원점에 가깝게 하여 Array로 만들 수 있는 모양을 제작해 보았다. 위는 HDRI 배경에 Array로 만든 도형을 유리 질감으로 제작해 만든 샘플 컷.
아마 하나의 오브젝트를 복사해 둥글게 정렬하는 것은 위와 같은 방법만 있는 것은 아닐 것이다. 조금 더 깊게 들어가자면 이게 어떤 연유로 이러한 과정에서 이렇게 구현되는지까지는 알고, 말로 설명할 수 있고, 글로 보기 좋게 쓸 수 있다면 좋겠지만, 그 부분에 있어서는 추가적인 공부가 필요할 듯하다. 이번 포스트는 블렌더 자습 콘텐츠 제작의 기본형이 될 것으로 생각한다. 순서대로 보는 교재가 아닌 습작을 제작하며 익히게 된 하나의 기능 과정 정리. 이는 해당 기능을 다시 알아보고 싶을 때 제목과 내용에 들어간 키워드를 검색해 열어볼 수 있으며, 블렌더의 전반적인 강의를 찾는 사람이 아닌 특정 기능의 과정을 찾는 다른 이들에게도 도움이 될 수 있다.
-
레퍼런스 이미지
https://www.behance.net/gallery/78343551/Personal-Collection
'BLENDER > STUDY' 카테고리의 다른 글
BLENDER | 블렌더 라이팅 - Area light texture (0) | 2023.01.11 |
---|---|
BLENDER | 블렌더 애드온 - botaniq & GScatter (0) | 2023.01.10 |
BLENDER | 블렌더 인터페이스 - 3D viewport (0) | 2023.01.04 |
BLENDER | 블렌더 디스플레이스먼트 - Displacement setting (0) | 2023.01.02 |
BLENDER | 블렌더 라이팅 - HDRI 세팅 (0) | 2022.12.30 |